Building an SDI reclocker

In my work with Calgary Show Services, I have often been presented with the opportunity to think outside the box in order to come up with unique solutions to problems. Over the last several years, the company has started to delve more into the market of conference A/V, which involves a lot more IT and video production technologies than concerts and events generally do. One big step has been to move to using SDI as our primary video transmission protocol a few years ago. Primarily using consumer level HDMI over CAT5e extenders before this, the advantages are clear. More robust cabling, better signal integrity, and the ability to easily duplicate via loop outputs to name a few.
Of course when investing into a new technology, there are many lessons to be learned when purchasing equipment. One big misstep we made initially was the grade of cabling we purchased.

SDI stands for Serial Data Interface, which means the data gets transmitted one bit at a time, and in this case down just one conductor. As you can imagine, to transmit a 1080p signal at 60Hz, you have to send a lot of bits down that wire very quickly. The standard we chose to use is 3G SDI, which actually transmits the data at around 2.970Gbit/s. That’s a one or a zero 2,970,000,000 times a second! With data firing that quickly, it becomes quite easy for problems to be introduced with the signal, especially over long distances. This usually is manifested as “jitter”- a slight variance of the timing of each data bit that comes in. If they go far enough out of sync, data is lost. Some data can be lost within reason, for example a single video sample here and there. But if important data is lost, such as a synchronization packet, then the signal could become distorted, or drop out entirely.


Initially, we just decided to purchase the cheapest 75 ohm cable we could find, assuming that any coaxial cable with that nominal impedance would do. And it mostly did, but once we started trying to link them together and run over longer distances, we started having problems.
The worst part of the problems we had is that they were intermittent- a display would just drop out for a few seconds, then come back on again for another hour or more before dropping out. This made it difficult to track down where the problem was actually occurring.
Eventually after some additional research, we came to the conclusion that the problem was probably due to jitter being introduced the the signal over our longer cable runs, and also likely our use of male-to-male BNC adaptors to link the cables together for these long runs.
What we should have done right off the bat was a little more research, because we would have come across a chart like this one where we could have easily selected a suitable cable for our application. The actual cable we purchased was Belden 8241, which isn’t on that chart, and doesn’t even carry ratings above 1000MHz on its datasheet. It does seem to have similar ratings to Belden 1855P however, which seems to only be rated up to 130 foot runs for 3G SDI, and i’m sure with a male-male coupler in the middle that gets much lower.

Unfortunately at the time this was discovered, the budget to invest in a better grade of cable to eliminate these problems was not available.
We did notice, however, that when using an active box(usually an HDMI-SDI converter with a loop output) in the chain instead of a passive coupler, the signal became much more reliable. This is because those boxes usually “reclock” the signal before putting it on the loop output. Reclocking is essentially re-generating a fresh version of the signal after it has been decoded into the device. There is an acceptable amount of jitter, so as long as the signal has not degraded too much before reaching the first device, then it can be regenerated clean and sent out to the next device over another acceptably short cable run.

Image credit: blackmagicdesign.com

Image credit: blackmagicdesign.com

Our cable runs for conferences generally end up being 150 feet or more, simply due to the nature of the events not allowing for cable to be run directly to the stage from the tech table. So it was a necessity to come up with an affordable solution for getting our long cable runs.
I had thought that it would be possible to purchase simple single channel reclocking modules, that we could insert in series along our long cable runs. But it would appear that reclocking functionality is usually built into units with another primary purpose, making the purchase of several a bit out of the budget that was available at the time(and why not just purchase better cable at that point?)

Eventually I came across the datasheet for an integrated circuit that could do the job. I had never attempted to design a circuit around a small surface mount component, or such a high frequency component for that matter. But the datasheet luckily had some nice detailed application notes, including a simple typical application circuit, and recommendations for PCB layout and design. And most importantly, it was available on DigiKey. Largely inspired by my recent adventures with building my own electronics, and the existence of extremely affordable PCB prototyping services from China, I decided to try my hand at making my own.

Image credit: ti.com

Image credit: ti.com

I didn’t need to build this exact circuit, as we wouldn’t be using the 100-ohm cable driver functionality at all, and I would need to set the configuration pins in order to get the device to do what I wanted.

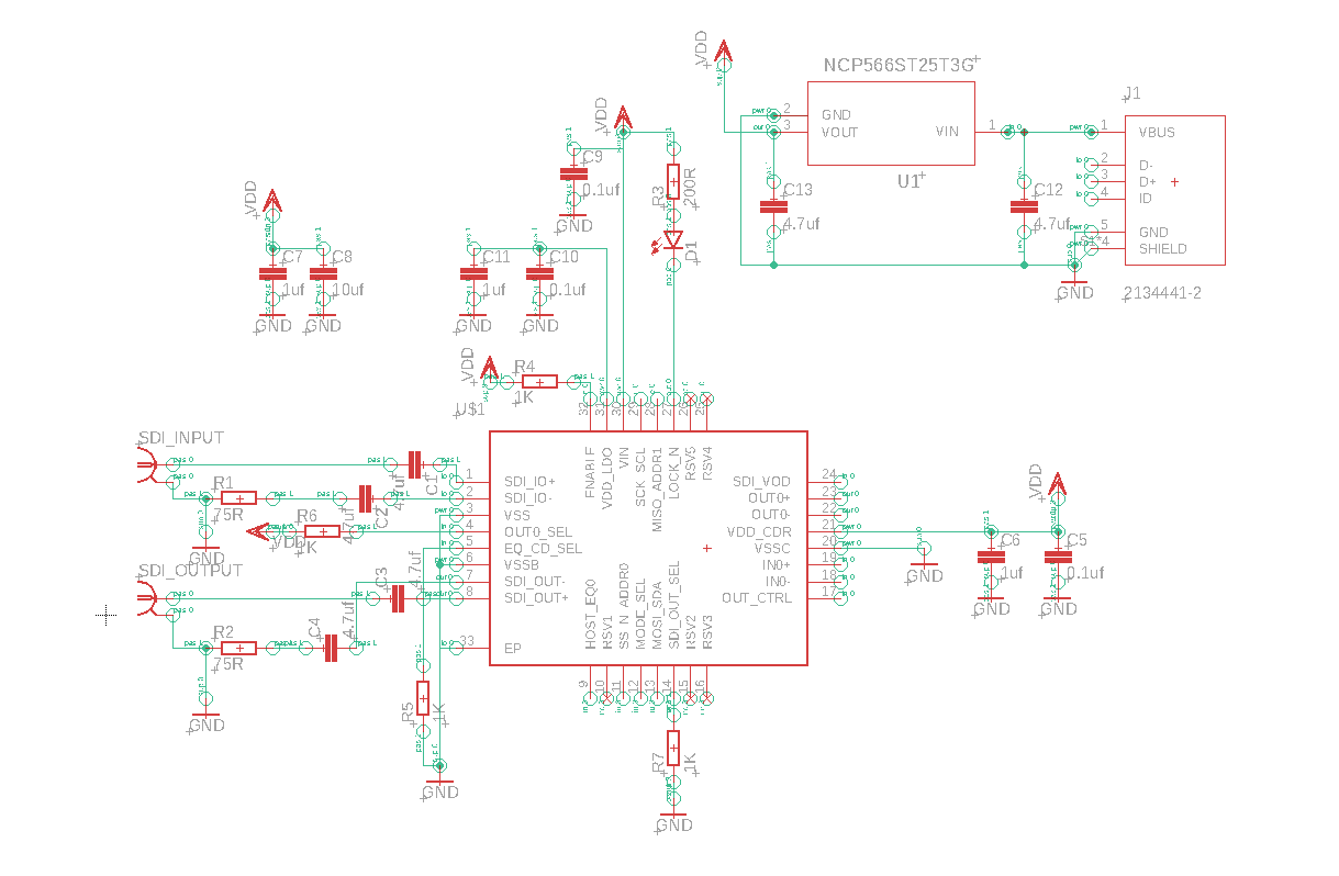
My attempt at the application circuit.

My attempt at the application circuit.

As you can see, my schematic is rather similar to the application circuit given by TI. Albeit harder to read! This was a few years ago now, and I was really new to using EDA software and to circuit design in general. I planned to power the device from a 5v micro usb connection, so I included an NCP566 linear regulator to knock the 5v down to the 2.5v recommended by the manufacturer.

My attempt at the layout.

My attempt at the layout.

I’m sure if any electrical engineers are reading this right now, they are cringing. I mostly chose to go with THT for all of the capacitors and resistors because I had many of them already on hand, and I wanted to do it as cheap as possible. I was also unsure if I would have been able to solder all of the tiny surface mount components. Looking back on this a few years later, I could have easily gotten away with 0805 or even 0603 size and made the device considerably smaller. But it was a learning experience. My main considerations with the design were as recommended by the LMH0397’s datasheet, for 75 ohm RF.
This involved sizing the signal traces for the correct nominal impedance, ensure there were no bends greater than 45 degrees, and that there was a ground plane running parallel to any signal runs. I’m sure there is a whole book of other design considerations that I don’t know about, but these seemed to be the most important according to my research.

Newly assembled.

Newly assembled.

Yeah, it looks a little wacky. It was my first time soldering a small footprint using the hot air gun, and it slipped a bit to one side. It miraculously made good contact on all of the pads though. The pile of parallel resistors next to the BNC connectors were because I didn’t have any 75 ohm resistors on hand, so I had to make my own. These were later replaced with resistors of the correct value.

I had to do a few bodges to get it working- I accidentally cut off the power plane with a through hole footprint, so had to run a small jumper wire to get power to the chip. The footprint I had in my EDA for the chip was slightly wrong as well- it had a slightly smaller ground pad on the bottom than the actual chip did, and I managed to accidentally scrape off the solder mask on a trace running underneath causing the power supply to be shorted out. Luckily this didn’t destroy anything, and I simply cut that trace and ran a jumper wire around the chip to fix the problem.

It works!

It works!

Once I had the layout issues sorted, I took it to the shop to test it out. And much to my surprise, it worked! It was extremely satisfying to see my first custom PCB working as intended. In the picture I have it in the middle of about 200ft of cable, and the signal is coming through strong.

Moved to its new home inside a metal box.

Moved to its new home inside a metal box.

After verifying it worked, all that was left to do was put it into a suitable housing and add it to our arsenal of video gear for the next event. It’s still in service today, a few years later. We try not to rely on it when we can- I didn’t build in any sort of ESD protections or anything like that. Hopefully putting it in a solid metal box will protect it from most interference problems.
All things considered, I would call this project a success. I learned a lot about circuit design, chip selection, and trouble shooting. And it always is great to make something essentially from scratch that can solve an expensive problem with minimal cost.

Thanks for reading!

Previous
Previous

Travel Trailer: Rebuild and Repurpose